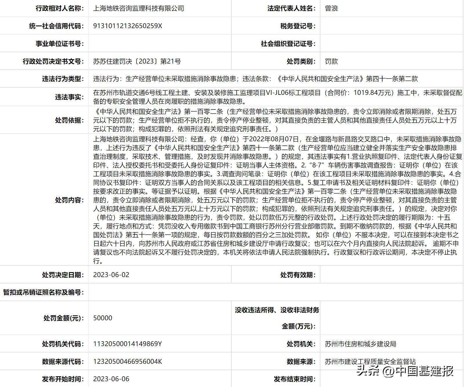
今日(7月6日),本报从苏州市住房和城乡建设局获悉,由于在苏州市轨道交通6号线项目施工中,未采取措施消除事故隐患,上海地铁咨询监理科技有限公司近日被罚款5万元。
据悉,上海地铁咨询监理科技有限公司在苏州市轨道交通6号线工程土建、安装及装修施工监理项目VI-JL06标工程项目(合同价:1019.84万元)施工中,未采取督促配备的专职安全管理人员在岗履职的措施消除事故隐患。
经查,上海地铁咨询监理科技有限公司于2022年08月07日,在金堰路与新昌路交叉路口中,未采取措施消除事故隐患,上述行为违反了《安全生产法》第四十一条第二款的规定,其违法事实有1.营业执照复印件、法定代表人身份证复印件、法人授权委托书和受委托人身份证复印件:证明当事人主体资格。2.“8·7”车辆伤害事故调查报告:证明该(单位)在该工程项目未采取措施消除事故隐患的事实。3.调查询问笔录:证明该(单位)在该工程项目未采取措施消除事故隐患的事实。4.合同协议书复印件:证明双方当事人的合同关系以及该工程项目的相关信息。5.复工申请书及相关证明材料复印件:证明该(单位)按要求改正的事实等证据予以证明。
根据《安全生产法》第一百零二条的规定,苏州市住房和城乡建设局决定对上海地铁咨询监理科技有限公司未采取措施消除事故隐患的行为,处以罚款伍万元整的行政处罚。该行政处罚决定书文号为苏苏住建罚决〔2023〕第21号。
据本报查实,2022年8月7日12时左右,由北京城建中南土木工程集团有限公司总承包、上海地铁咨询监理科技有限公司监理的苏州市轨道交通6号线工程土建施工项目VI-TS-11标项目工地,发生一起生产安全事故,造成1人死亡。江苏省住建厅在2022年9月6日曾对该事故予以通报。
据天眼查及行政处罚决定书显示,上海地铁咨询监理科技有限公司成立于1993年7月22日,注册地位于上海市闵行区申旺路519号2幢B座,统一社会信用代码:950259X,法定代表人为曾浪。股权穿透图显示,该公司系上海建科集团股份有限公司的孙公司。(文|中国基建报陈沪生)
双水泵黑科技,超频三DE360 水冷测评,完美压制13900k
相信只要懂些电脑知识的朋友都应该知道,好的散热对于一台电脑的性能有着极大的影响,良好的散热和风道可以让电脑在运行时更加的性能,性能也可以更好的发挥。CPU作为装机时最重要的配件之一,我们在选择时就要先了解一下它的功耗和散热要求,就拿目前Intel的旗舰级处理器13900K来说,它对散热器的要求极高,...
江苏泛亚微透科技股份有限公司 关于董事辞职的公告
证券代码:688386证券简称:泛亚微透公告编号:2021-022本公司及董事会全体成员保证信息披露内容的真实、准确和完整,没有虚假记载、误导性陈述或重大遗漏。根据《公司法》、《公司章程》等有关规定,金玉丹先生的辞职未导致公司董事会人数低于法定最低人数,其辞职报告自送达公司董事会之日起生效。金玉丹先...
干货|为什么RF检波器中的二极管不可替代?
二极管因为具有整流特性而用来产生直流电压,并且只要存在二极管,其所产生的直流电压便与交流和RF信号电平成比例。今天为大家分享的内容把基于二极管的RF和微波产品与集成电路替代产品相对比。基于二极管的分立式RF检波器图1显示的是一个广泛使用的、基于二极管的RF检波电路原理图。可以把它看成一个带有输出滤波...
达发(络达)AB1562A蓝牙音频芯片,TOZO NC2无线降噪耳机拆解报告
TOZONC2是TOZO旗下的一款TWS降噪耳机产品,在外观上为柄状的入耳式设计,耳机柄背板采用了光滑的亮面材质,内部彩色散点分布,非常的时尚。功能上,支持蓝牙5.2、光学入耳检测,支持混合主动降噪功能,通透模式以及三麦通话降噪,拥有32小时整体续航,并支持无线充电功能。下面就让我们来看看吧~近期我...