为什么突然想弄个电子负载呢,有几个原因:
1.之前的8节充电器,功能基本调试完成,有点时间了。
2.充电器需要个电池放电容量测试的东东。(之前的该淘汰了)
3.几年前做的那个,用了几年,发现一些该改进的地方。
4.趁这次做电子负载,先把外壳的结构件确定好,后边用同样的外壳做可调电源。
把最新的面板实物图,贴上来:
由于拍摄问题,有点偏黄。

先看看之前做的:


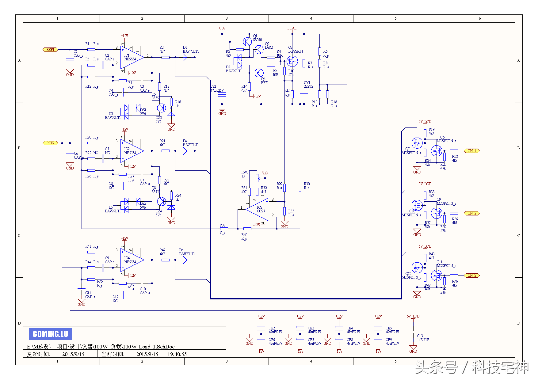
原理图(可能非最终版):
程序基本流程(可能非最终版):
按键程序流程(可能非最终版):
之前做的,有几个问题:
1.精度不高。(所有基本都是以7805在基准,LM324失调电压过大)
2.显示有个低级错误。(当电压在1.9~2.0V之间跳动时,偶尔会显示:1.0V,2.9V等)
3.采用这种卧式外壳,比较占地方。
4.电流为换档方式控制。(因功率分配问题,有时会在两个档之前跳动)
正在准备材料。说来准备这些东西,还真不容易啊。
1.液晶屏,说实话,并不喜欢这种蓝底白色的屏,因为可视角度一般,而且在较强的光下边会看不清。
2.接线柱,买过好几种,最后选上了这种。
3.电源开关,这个也买了好多种,选上的这个手感还过得去,做工也还可以。
4.按键,也买过几种,还是小鬼子产的好按一些,唉。
5.按键帽,买过2种,这种看起来质感比较好。
6.编码器,直接买的ALPS的,也不知是不是正品,手感还可以。
7.旋钮,这个一般般,暂时找不到更合意的,只能先将就用。
8.控制IC,之前没有算好,买了个32脚的,结果脚位紧张,又买了44脚的回来。
1.功率:100W(100.0V,10.00A)
2.负载模式:CC(预留CV)
3.功率分配:25W*4MOS(TO-247)
4.存储数据:7组
0组:输出数据
1~5组:常用电流数据(待调用)
6组:动态测试用,双电流值,8位数据*2,双时间1~100ms
5.定时关闭:99小时59分钟(最长时间)
6.最低电压限制(默认0V,电池放电用)
7.功率显示(电子负载用)
8.容量mAh数显示(电池放电用)
9.辅助电源(4组)
运放:正负12V
MOS驱动:+10V
MCU供电:+10V降5V(TL431)
LCD供电:+10V降5V(78L05)
采样基准:AD680
风扇:+12V
散热器已淘回来。
20mm*120mm*33片
理论面积:1584cm2
按100W,20的散热系数(有风扇的话一般还会高些),温升约为30多度。
应该够用。
MOS管和散热器,好不容易装好了。
之前没有考虑好,结果螺丝很难拧,只能用尖嘴钳一点点拧
给MOS体内二极管(2个)通电,验证散热器是否装好,测试热管的导热能力。
把驱动电路又改进了一下。
原来的驱动电路工作于甲类状态,损耗较大。
改进后,驱动能力没有下降,还更省电。
和之前的电路相比,做了些改进:
1.由原来的单管甲类驱动,改为上下管驱动方式。
速度加快(主要是关断速度)的同时,还降低了电路损耗。
大约比原来的设计,节省2~3W的驱动损耗。
体积和成本应该也有所降低。
2.CC模式的两个运放,增加了输出电压限制电路。
这样,应该可以有效提高负载响应速度。
1.原来的驱动电路是单三极管在正极,一个电阻在负。
也就是上拉是靠三极管,下拉是电阻,这样为了下接速度快,就要选比较小阻值的电阻。
之前设计是正常驱动时,有50~100mA电流,流过这个电阻。
如果电源是10V的话,那最少也是0.5W每路,4个MOS管就有2W了。
2.之前做别的产品时有发现,当运放进入饱和后,要花很长时间才能退到线性区。
这就会影响速度了。
试了一下外壳,可以安装,就是感觉电源板占太多地方了。
变压器重新算了一下,并绕好。
安全第一,先通个36V给母线,输出6.4V。
按比例算下来,输入180V且占空比为0.41时,输出电压应为28V左右,是对的。
波形分别是:上管驱动(共地测),输出电压,CS电阻(毛刺有点大)
弄了一天,终于弄好了个软启动。闹了半天,是硬件问题,不是软件问题。
软启动部分的代码,为这个又折腾了一天