要想学会维修开关电源,一定也要了解电源功能框图,把电源按功能分成几部分,才能快速掌握开关电源原理,对于初学者不可能一下就能了解整个电源结构,那么通过理解框图,就可以非常容易理解原理。
按功能理解,先要记住有哪些功能电路组成,各个功能电路的作用。

可以把开关电源分几部分
1、EMI电路
2、整流滤波电路
3、PFC电路
4、变压器初级电路
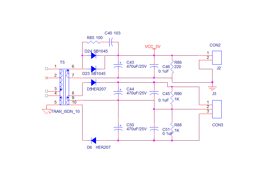
5、变压器次级电路
7、驱动电路
8、电源芯片外围电路
一、EMI电路
EMI是电磁干扰,阻止电网干扰进入电源内部,又能阻挡电源产生的电磁干扰经电源线进入电网。
二、整流滤波电路
整流滤波电路,交流电压经D17整流后,经C30滤波后得到较为纯净的直流电压。
三、PFC电路
PFC的意思是功率因数校正,交流电路中有无功功率和有功功率。
有功功率+无功功率=视在功率
功率因素=有功功率/视在功率
提高功率因数,就要提高有功功率,减少无功功率
交流电在电阻性负载的功率因数为1,因为它的电流和电压波形相位是相等的。
交流电在纯电容性负载,它的电流是超前电压相位90度
交流电在纯电感性负载,它的电流是滞后电压相位90度
要想提高功率因数就是把电流和电压波形调成相位一致。
开关电源属于容性负载,通过PFC把电流和电压波形斩波成相位的。
PFC分为主动式PFC和被动式PFC
被动PFC,是电感补偿式电路,使用一个电感,改变交流输入的电流与电压之间相位差来提高功率因数。功率因数在80%左右。
主动PFC,主动式PFC由电子元器件组成,通过芯片调整电流的波形,对电流电压间的相位差进行补偿,实际就是一个BOOST电路,主动式PFC的功率因数比被动式要高,通常可达95%以上,但成本也相对较高。
有人知道为什么PFC要升压380V吗,不是350或者400V呢?
四、变压器初级电路
变压器初级电路是高压脉冲直流电,380V,变压器反复开关由于有漏感和寄生电容会产生很高的反电动势,这种异常的电压是无用的,只会击穿MOS开关管,所以要对尖峰电压控制在MOS开关管的额定电压内,就需要RCD电路来吸收这个尖峰电压。通过调整电容和电阻的值可以改变吸收尖峰的值,这里的二极管是控制只有在开关管断开时,CD才可以工作,在开关管导通时,CD不参与工作。原理是尖峰电压被充电到电容当中,在下一个周期被电阻R69放电消耗掉。
五、变压器次级电路
变压器次级是电源能量的输出端,次级线圈在变压器中产生感应电动势,通过二极管整流电容滤波形成直流电。为什么需要二极管整流,因为变压器的初级是通断通断的工作,次级就会产生脉冲电压,必须通过二极管整流滤波。
七、驱动电路
驱动电路,是为了驱动变压器工作的电路,单独电源芯片是不能驱动变压器的。要用MOS开关管来驱动变压器。电源芯片的PWM信号通过MOS开关管控制变压器的通电与断电。
在MOS开关管的下端有一颗检流电阻,检流电阻上的电压,输入到电源芯片的电流检测引脚,检测变压器初级电流。如果有短路和过载,电源芯片会停止输出PWM,保护MOS开关管损坏。
八、电源芯片外围电路
任何电源芯片都应该有外围电子元件组成,外围元件的多少,取决于电源芯片的型号。
电源频率需要外围电容电阻确定,R6,C1
电源芯片有电压检测和电流检测,这些信号电压都需要检测处理,如分压,滤波,自激补偿,为了让芯片可以稳定的工作,外围需要有一些电容电阻,为电路提供稳定的输出。
只要熟悉开关电源的每个功能模块,就能掌握开关电源的原理,更好理解电路,可以快速的判断问题,快速维修。