数字电路:用三极管搭建数字逻辑门电路
本文将会详细解析PMOS、NMOS、CMOS、与门、或门、非门、与非门、或非门、同或门、异或门的原理。
并分享电源输入电路、PMOS和NMOS电路、与门电路、或门电路、非门电路、与非门电路、或非门电路、同或门电路、异或门电路的原理图、物料清单与PCB。文末还有焊接说明与上电调试的测试成果。
一、项目简介「逻辑门」是数字电路上的基本单元,能够实现各种逻辑关系。「基本逻辑门分立元件电路」采用MOS管搭建而成,实现验证:与、或、非、与非、或非、同或、异或等逻辑运算。
二、原理解析1.1PMOS
PMOS是指N型衬底(SUB)、P沟道,靠空穴的流动运送电流的MOS管。
形成导通沟道需要负电荷吸引,低电平导通,高电平截止。

图1-1-1PMOS符号与结构示意图

图1-1-2PMOS开关控制电路图
使用PMOS控制时通常作为上管,放置在负载上方,常在PMOS上加一个上拉电阻,使PMOS栅极保持一个稳定的高电平初始状态,防止PMOS栅极电平受到外界干扰产生不确定状态,保证PMOS默认在关闭状态。
当P0给低电平时,PMOS打开导通,LED亮起;
当P0给高电平时,PMOS关闭截止,LED熄灭。
1.2NMOS
NMOS是指P型衬底(SUB)、N沟道,靠电子的流动运送电流的MOS管。
形成导通沟道需要正电荷吸引,高电平导通,低电平截止。

图1-2-1NMOS符号与结构示意图

图1-2-2NMOS开关控制电路图
使用NMOS控制时通常作为下管,放置在负载下方,常在NMOS上加一个下拉电阻,使NMOS栅极保持一个稳定的低电平初始状态,防止NMOS栅极电平受到外界干扰产生不确定状态,保证NMOS默认在关闭状态。
当N0给低电平时,NMOS关闭截止,LED熄灭;
当N0给高电平时,NMOS打开导通,LED亮起。
1.3CMOS
CMOS由PMOS与NMOS以对称互补的形式组成,C表示“互补”。静态功耗低,开关速度快,抗干扰能力强,工作效率高,集成度高,性能优越。
2.1与门
与门(ANDgate),又称逻辑积电路。
只有当输入都为高电平(逻辑1)时,输出才为高电平(逻辑1),否则输出为低电平(逻辑0)。
逻辑表达式:Y1=A1·B1

表1-1与门真值表

图2-1-1与门逻辑符号(矩形国标符号与形状特征符号)

图2-1-2CMOS与门电路

图2-1-3CMOS与门电路工作原理图图
如上图所示,CMOS与门电路的工作原理为:
①当A1输入低电平,B1输入低电平时,Q1,Q2,Q5导通,Q3,Q4,Q6截止,Y1输出低电平;
②当A1输入低电平,B1输入高电平时,Q2,Q5,Q6导通,Q1,Q3,Q4截止,Y1输出低电平;
③当A1输入高电平,B1输入低电平时,Q1,Q4,Q5导通,Q2,Q3,Q6截止,Y1输出低电平;
④当A1输入高电平,B1输入高电平时,Q3,Q4,Q6导通,Q1,Q2,Q5截止,Y1输出高电平;
2.2或门
或门(ORgate),又称逻辑和电路。
只要输入中有一个为高电平(逻辑1)时,输出就为高电平(逻辑1);只有当输入都为低电平(逻辑0)时,输出才为低电平(逻辑0)。
逻辑表达式:Y2=A2+B2

表1-2或门真值表

图2-2-1或门逻辑符号(矩形国标符号与形状特征符号)

图2-2-2CMOS或门电路

图2-2-3CMOS或门工作原理图
如上图所示,CMOS或门电路的工作原理为:
①当A2输入低电平,B2输入低电平时,Q1,Q2,Q6导通,Q3,Q4,Q5截止,Y2输出低电平;
②当A2输入低电平,B2输入高电平时,Q1,Q3,Q5导通,Q2,Q4,Q6截止,Y2输出高电平;
③当A2输入高电平,B2输入低电平时,Q2,Q3,Q4导通,Q1,Q5,Q6截止,Y2输出高电平;
④当A2输入高电平,B2输入高电平时,Q3,Q4,Q5导通,Q1,Q2,Q6截止,Y2输出高电平;
2.3非门
非门(NOTgate),又称逻辑否电路。
当输入为低电平(逻辑0)时,输出为高电平(逻辑1);当输入为高电平(逻辑1)时,输出为低电平(逻辑0)。
逻辑表达式:Y3=A3’

表1-3非门真值表

图2-3-1非门逻辑符号(矩形国标符号与形状特征符号)

图2-3-2CMOS非门电路

图2-3-3CMOS非门电路工作原理图
如上图所示,CMOS非门电路的工作原理为:
①当A3输入低电平时,Q1导通,Q2截止,Y3输出高电平;
②当A3输入高电平时,Q2导通,Q1截止,Y3输出低电平;
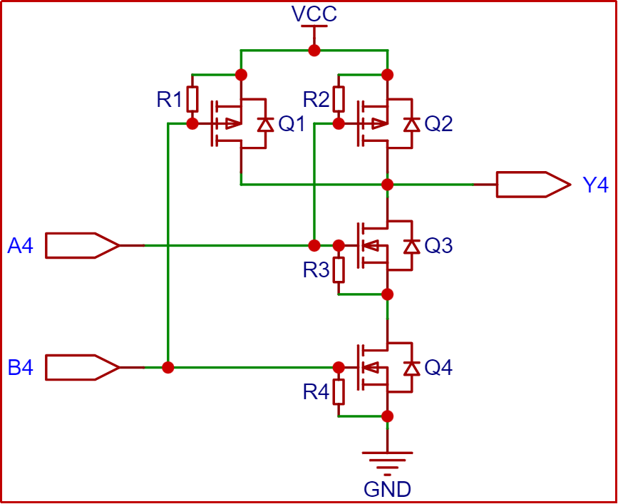
2.4与非门
与非门(NANDgate)是与门和非门的叠加结合。
只有当输入都为高电平(逻辑1)时,输出为低电平(逻辑0),否则输出为高电平(逻辑1)。
逻辑表达式:Y4=(A4·B4)’

表1-4与非门真值表

图2-4-1与非门逻辑符号(矩形国标符号与形状特征符号)

图2-4-2CMOS与非门

图2-4-3CMOS与非门工作原理图
如上图所示,CMOS与非门电路的工作原理为:
①当A4输入低电平,B4输入低电平时,Q1,Q2导通,Q3,Q4截止,Y4输出高电平;
②当A4输入低电平,B4输入高电平时,Q2,Q4导通,Q1,Q3截止,Y4输出高电平;
③当A4输入高电平,B4输入低电平时,Q1,Q3导通,Q2,Q4截止,Y4输出高电平;
④当A4输入高电平,B4输入高电平时,Q3,Q4导通,Q1,Q2截止,Y4输出低电平;
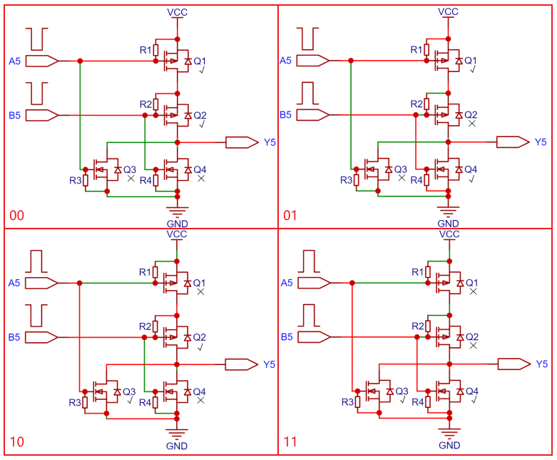
2.5或非门
或非门(NORgate)是或门和非门的叠加结合。
只有当输入都为低电平(逻辑0)时,输出为高电平(逻辑1),否则输出为低电平(逻辑0)。
逻辑表达式:Y5=(A5+B5)’

表1-5或非门真值表

图2-5-1或非门逻辑符号(矩形国标符号与形状特征符号)

图2-5-2CMOS或非门电路

图2-5-3CMOS或非门电路工作原理图
如上图所示,CMOS或非门电路的工作原理为:
①当A5输入低电平,B5输入低电平时,Q1,Q2导通,Q3,Q4截止,Y5输出高电平;
②当A5输入低电平,B5输入高电平时,Q1,Q4导通,Q2,Q3截止,Y5输出低电平;
③当A5输入高电平,B5输入低电平时,Q2,Q3导通,Q1,Q4截止,Y5输出低电平;
④当A5输入高电平,B5输入高电平时,Q3,Q4导通,Q1,Q2截止,Y5输出低电平;
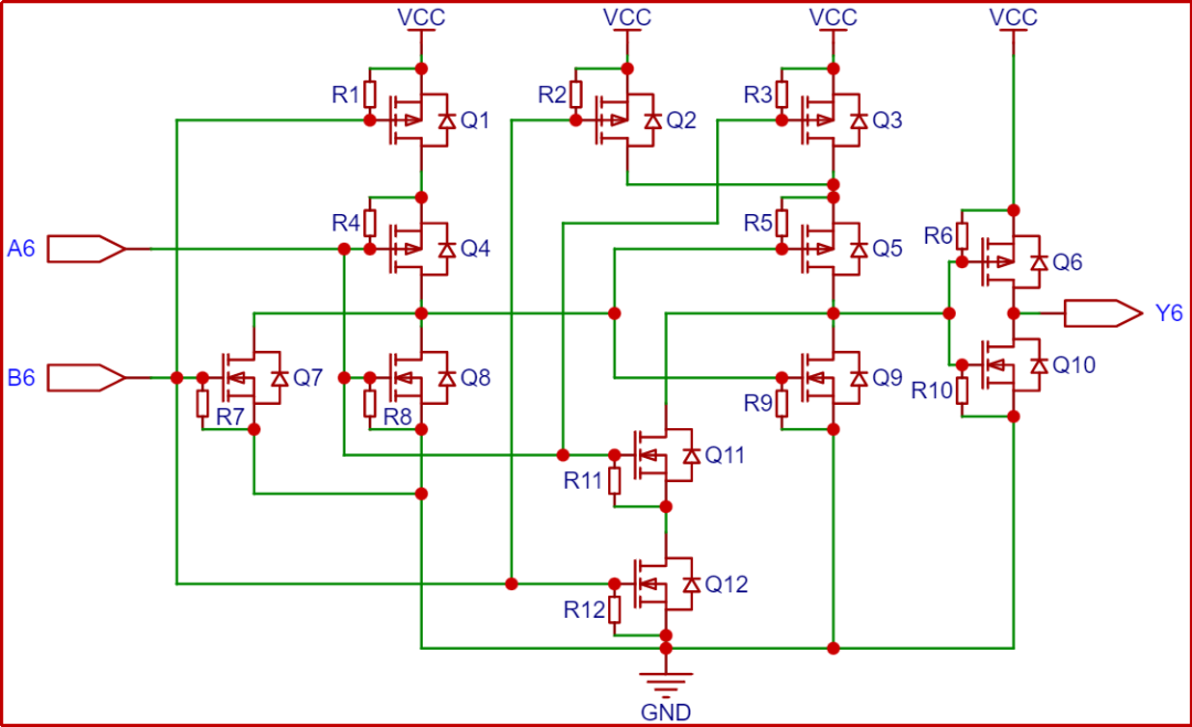
2.6同或门
同或门(XNORgate)可以只用与非门或者或非门组成,输入相同,输出为高电平(逻辑1),输入相异,输出为低电平(逻辑0)。
逻辑表达式:Y6=A6⊙B6=A6·B6+A6’·B6’

表1-6同或门真值表

图2-6-1同或门逻辑符号(矩形国标符号与形状特征符号)

图2-6-2同或门实现图
图2-6-3CMOS同或门电路
图2-6-4CMOS同或门电路工作原理图
如上图所示,CMOS同或门电路的工作原理为:
①当A6输入低电平,B6输入低电平时,Q1,Q2,Q3,Q4,Q6,Q9导通,Q5,Q7,Q8,Q10,Q11,Q12截止,Y6输出高电平;
②当A6输入低电平,B6输入高电平时,Q3,Q4,Q5,Q7,Q10,Q12导通,Q1,Q2,Q6,Q8,Q9,Q11截止,Y6输出低电平;
③当A6输入高电平,B6输入低电平时,Q1,Q2,Q5,Q8,Q10,Q11导通,Q3,Q4,Q6,Q7,Q9,Q12截止,Y6输出低电平;
④当A6输入高电平,B6输入高电平时,Q5,Q6,Q7,Q8,Q11,Q12导通,Q1,Q2,Q3,Q4,Q9,Q10截止,Y6输出高电平;
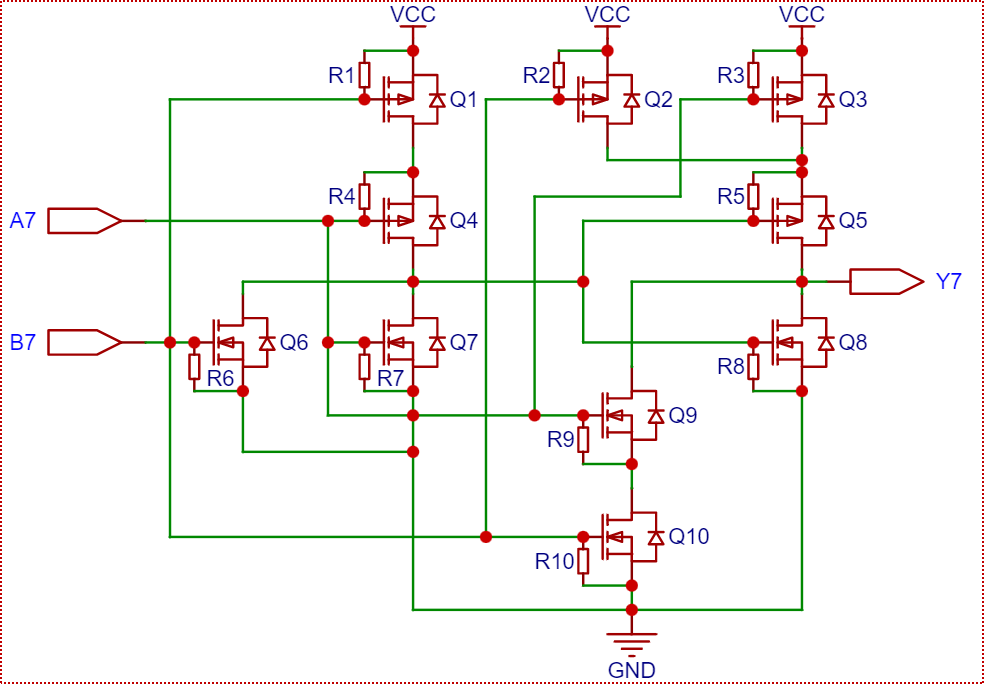
2.7异或门
异或门(XORgate)由一个与门,或门和与非门组成,输入相异,输出为高电平(逻辑1),输入相同,输出为低电平(逻辑0)。
逻辑表达式:Y7=A7⊕B7=A7·B7’+A7’·B7
表1-7异或门真值表
图2-7-1异或门逻辑符号(矩形国标符号与形状特征符号)
图2-7-2异或门实现图
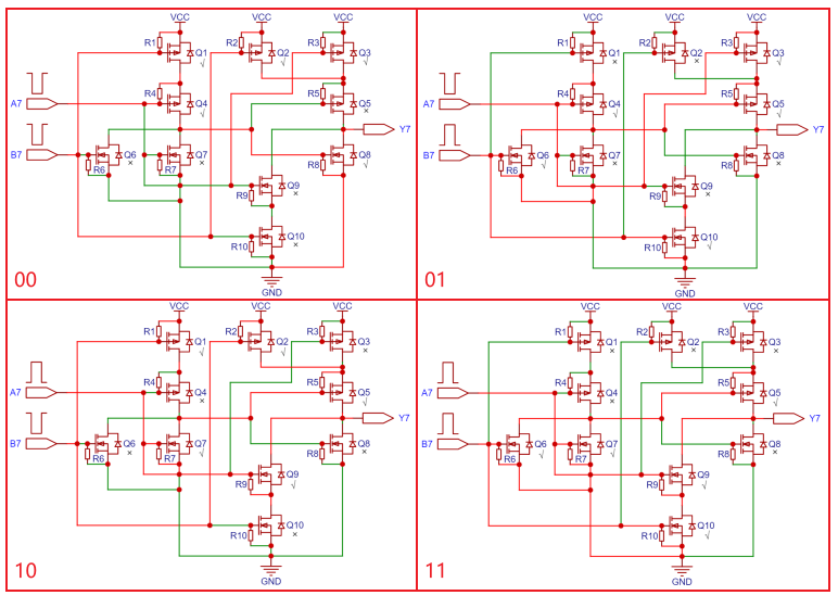
图2-7-3CMOS异或门电路
图2-7-4CMOS异或门电路工作原理图
如上图所示,CMOS异或门电路的工作原理为:
①当A7输入低电平,B7输入低电平时,Q1,Q2,Q3,Q4,Q8导通,Q5,Q6,Q7,Q9,Q10截止,Y7输出低电平;
②当A7输入低电平,B7输入高电平时,Q3,Q4,Q5,Q6,Q10导通,Q1,Q2,Q7,Q8,Q9截止,Y7输出高电平;
③当A7输入高电平,B7输入低电平时,Q1,Q2,Q5,Q7,Q9导通,Q3,Q4,Q6,Q8,Q10截止,Y7输出高电平;
④当A7输入高电平,B7输入高电平时,Q5,Q6,Q7,Q9,Q10导通,Q1,Q2,Q3,Q4,Q8截止,Y7输出低电平;
三、项目设计1.原理图设计
首先,打开嘉立创EDA创建新工程,并命名为【数字电路】基本逻辑门分立元件电路,再将原理图文件命名为:SCH_基本逻辑门分立元件电路;
其次,进行器件选型。这里所有元器件都选用贴片器件,元器件都可以在嘉立创EDA的元件库中进行搜索,每一个元器件在立创商城中都有唯一的商品编号,电源接口选用6Pin的TYPE-C母座,使用LED来显示验证各逻辑门的运算关系。
最后,绘制电路原理图,各逻辑门按模块电路划分进行绘制,注明各个电路的作用,添加各逻辑门的符号,真值表和表达式,便于理解学习。
图3-1-1SCH_电源输入电路
图3-1-2SCH_PMOS和NMOS电路
图3-1-3SCH_与门电路
图3-1-4SCH_或门电路
图3-1-5SCH_非门电路
图3-1-6SCH_与非门电路
图3-1-7SCH_或非门电路
图3-1-8SCH_同或门电路
图3-1-9SCH_异或门电路
2.物料清单
3.PCB设计
在绘制边框时,控制在10cm*10cm之内,可以到嘉立创免费打样~
这里的边框为10cm*10cm,添加2mm的圆角。
在进行布线时以底层走线为主,优先走直线,需要拐弯的地方以圆弧拐弯或钝角为主。完成走线检查DRC无误后,添加泪滴和覆铜。
最后,在板上添加丝印标注说明,使电路更加清晰明了。
图3-2-1PCB布局布线参考图
顶面绘制完成后,在背面放置丝印标识各逻辑门的符号,真值表和表达式,清晰各个逻辑门的逻辑运算关系,方便理解学习。
图3-2-2基本逻辑运算丝印赏析图
四、电路调试1.器件焊接
第一,先焊接TYPE-C接口;
第二,PMOS/NMOS;
第三,LED,电阻和电容,最后焊接开关。
注意焊接时PMOS和NMOS不要焊错,各逻辑门电路中,上方朝左的为PMOS,下方朝右的是NMOS;LED上面的电阻为1K,其余的均为10K;电容为滤波作用,可以不焊接。
图4-1-1PCB装配图
注意焊接过程中用电安全手不要接触到烙铁头,避免烫伤。
焊接时元器件对准位置,检查型号是否正确。焊接顺序应遵循从低到高原则进行,避免影响小器件的焊接。
焊接贴片元器件用镊子夹住时,要等焊锡凝固后再移走镊子,否则容易造成虚焊。焊接过程注意是否虚焊漏焊,避免影响电路性能,导致电路不能正常工作。
图4-1-2PCB空板-顶面
图4-1-3PCB空板-底面
图4-1-4PCBA实物图
2.上电调试
若焊工比较粗糙,在焊接完一种元器件,可以目测检查是否短路,也可用万用表检查。
焊接完成后需要使用万用表检查电源与地是否短路,焊接过程中有没有出现短路以及断路的情况,检查无误后方能进行上电测试。
建议采用分步调试,避免其他电路的干扰。
2.1电源电路
插入TYPE-C通上电后,拨动开关至上方开,电源状态指示灯亮起,电源给整个板子供电,各逻辑门有独立电源开关进行控制。
图4-2-1电源开关电路
2.2PMOS电路
拨动打开PMOS电源开关,PMOS电路正常工作。
当输入电平控制开关至低时,即PMOS输入低电平,指示灯亮起;
当输入电平控制开关至高时,即PMOS输入高电平,指示灯熄灭。
图4-2-2PMOS验证工作图
2.3NMOS电路
拨动打开NMOS电源开关,NMOS电路正常工作。
当输入电平控制开关至低时,即NMOS输入低电平,指示灯熄灭;
当输入电平控制开关至高时,即NMOS输入高电平,指示灯亮起。
图4-2-3NMOS验证工作图
2.4与门
拨动打开与门电源开关,与门电路正常工作。
当输入电平控制开关拨到00时,输出低电平,指示灯熄灭;
当输入电平控制开关拨到01时,输出低电平,指示灯熄灭;
当输入电平控制开关拨到10时,输出低电平,指示灯熄灭;
当输入电平控制开关拨到11时,输出高电平,指示灯亮起;
图4-2-4与门验证工作图
2.5或门
拨动打开或门电源开关,或门电路正常工作。
当输入电平控制开关拨到00时,输出低电平,指示灯熄灭;
当输入电平控制开关拨到01时,输出高电平,指示灯亮起;
当输入电平控制开关拨到10时,输出高电平,指示灯亮起;
当输入电平控制开关拨到11时,输出高电平,指示灯亮起;
图4-2-5或门验证工作图
2.6非门
拨动打开非门电源开关,非门电路正常工作。
当输入电平控制开关拨到0时,输出高电平,指示灯亮起;
当输入电平控制开关拨到1时,输出低电平,指示灯熄灭;
图4-2-6非门验证工作图
2.7与非门
拨动打开与非门电源开关,与非门电路正常工作。
当输入电平控制开关拨到00时,输出高电平,指示灯亮起;
当输入电平控制开关拨到01时,输出高电平,指示灯亮起;
当输入电平控制开关拨到10时,输出高电平,指示灯亮起;
当输入电平控制开关拨到11时,输出低电平,指示灯熄灭;
图4-2-7与非门验证工作图
2.8或非门
拨动打开或非门电源开关,或非门电路正常工作。
当输入电平控制开关拨到00时,输出高电平,指示灯亮起;
当输入电平控制开关拨到01时,输出低电平,指示灯熄灭;
当输入电平控制开关拨到10时,输出低电平,指示灯熄灭;
当输入电平控制开关拨到11时,输出低电平,指示灯熄灭;
图4-2-8或非门验证工作图
2.9同或门
拨动打开同或门电源开关,同或门电路正常工作。
当输入电平控制开关拨到00时,输出高电平,指示灯亮起;
当输入电平控制开关拨到01时,输出低电平,指示灯熄灭;
当输入电平控制开关拨到10时,输出低电平,指示灯熄灭;
当输入电平控制开关拨到11时,输出高电平,指示灯亮起;
图4-2-9同或门验证工作图
2.10异或门
拨动打开异或门电源开关,异或门电路正常工作。
当输入电平控制开关拨到00时,输出低电平,指示灯熄灭;
当输入电平控制开关拨到01时,输出高电平,指示灯亮起;
当输入电平控制开关拨到10时,输出高电平,指示灯亮起;
当输入电平控制开关拨到11时,输出低电平,指示灯熄灭;
图4-2-10异或门验证工作图
如果你看到了这里,那么你值得一个点赞!但想要真正掌握,还是需要动起手来哦~
我会持续更新优质开源项目!
推荐阅读
-
金道科技取得叉车用液力变速箱及其液压系统专利,专利技术能实现结构简单且运行稳定,使用寿命更长
金融界2024年3月18日消息,据国家知识产权局公告,浙江金道科技股份有限公司取得一项名为“叉车用液力变速箱及其液压系统“,授权公告号CN109205522B,申请日期为2018年11月。专利摘要显示,本发明涉及一种叉车用液力变速箱及其液压系统,所述液压系统,包括油泵总成、第一电磁换向阀、第二电磁换...
-
心室预激波?加速的室性心律?
患者3岁,7天前无明显诱因出现发热,热峰39℃,以晚上发热为主,咳嗽,阵发性连声咳嗽,有痰不易咳出,少许清鼻涕,无鼻塞,无气促、呼吸困难、皮疹、腹泻、结膜炎等症状。图1-图7是动态心电图片段。图1心电图分析:P波规律出现,在I、II、III、aVF及胸导联直立向上,avR倒置,PR间期0.12s,心...
-
安齿科技陈贤帅:引入港澳理工类人才,助力制造业发展|聚焦佛山“两会”
“港澳地区有很多优秀的理工科人才,但是在当地找不到实践平台。高铁开通后,佛山能否借助粤港澳大湾区建设机遇,将港澳的理工科人才吸引过来,助力佛山制造发展呢?“2月15日,在参加南海代表团分组审议时,佛山市人大代表、佛山市安齿生物科技有限公司董事长陈贤帅建议佛山加大与港澳地区高校的沟通对接,引入更多来自...
-
最懂你的emoji是怎么来的?
编者按:本文来自微信公众号“硅兔赛跑”(ID:sv_race),作者山冰沁;36氪经授权发布。emoji为❤️而生,它起源于日本,创作者是栗田穣崇。1999年,栗田是NTT移动通信公司事业部的员工,他发现在无线电寻呼系统中撤销了一个“❤️”后用户的流向竟然变了。文字符号可以预示着人们交流的表达需求吗...